您当前的位置 :教育频道 > 即时报 > 中小学

今年全省中小学期末卷,频频考到这项比赛!语文、数学、科学都有

来源: 潮新闻 作者: 记者 邱伊娜 王萍琴

  本周五晚,随着终场哨响,黄龙体育中心体育馆的灯光渐次柔和,2025浙江省城市篮球联赛(简称“浙BA”)在这里收官。但是“浙BA”的热度并未因此消减,出了赛场还有考场——

  今天一早,一条“丽水队倪豪凯的故事被写入初中语文试卷”的视频火了,视频内容显示,潮新闻2025年9月16日的一篇报道素材被编入了一份试卷的材料,这位浙BA“得分王”的故事被更多中小学生熟知。

图源“浙BA帮帮团”

  这段时间,倪豪凯早已成为丽水乃至全省球迷心中的“偶像”。他的故事也被很多网友津津乐道,从他身上能看到草根篮球的坚持与热爱。

  2月7日,浙BA亚军丽水队载誉归乡,冬日的丽水被滚烫的热情彻底点燃,全城百姓自发走上街头,以最质朴也最浓烈的方式,迎接这群为城市拼下荣耀的敢打敢拼的年轻人。而这个荣耀的凯旋之日,恰逢核心球员倪豪凯的24岁生日。

  这位实力出众的核心球员,早已用赛场上的无数高光时刻,成为丽水球迷心中的“偶像”。人们记得他在赛场上单场狂砍50分的锋芒毕露,记得他持球突破时的灵动潇洒,更记得总决赛G3的白热化对决中,他在最后时刻挺身而出力挽狂澜,帮助球队以1分之差惊险取胜。那一刻,他不仅是技术全面的“得分王”,更是扛起球队命运、在逆境中绽放光芒的“球队乔丹”。

  作为浙BA赛场上的黑马,丽水队从组队之初的备受质疑,到一步步迈向总决赛。球员们每一场比赛都拼尽全力,最终一路过关斩将,与杭州队历经四番激烈较量,成功斩获亚军殊荣。

  经历过漫长赛季的艰辛,总决赛落幕之后,倪豪凯终于迎来短暂的休息时光。他或许并不知道,他的拼搏与坚守早已超越了赛场的边界,化作最鲜活的成长教材,被写进孩子们的试卷,成为大家学习的榜样。

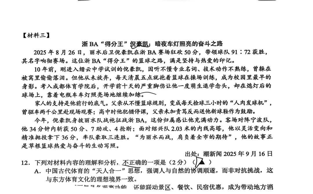
  开头视频中提到的卷子,有网友透露是丽水地区的初中语文试卷,早在1月底,就有网友称“倪豪凯的事迹写入初中语文试卷。”

  记者搜索求证了一番,虽然没有找到这道题的确切出处,但是意外发现:浙BA堪称今年浙江中小学试卷“顶流”素材,而且各个学科,各种题型都能用。

  有网友晒出杭州余杭区的七年级语文期末试卷,浙BA成了试卷的主线索,一眼望去满满都是浙BA元素,也同样有倪豪凯的故事:

  据了解,这份是杭州八县市区本学期的七年级语文试题(主城区除外)。有参加出题的老师告诉记者,今年七年级语文试卷,确实是以浙BA为主题情境。“当时我建议命题小组老师结合当下热点命制一份语文卷,有位年轻老师平时比较关注浙BA比赛,就提到了这个点,我和其他老师都觉得不错,既贴近生活,又正能量满满,于是就选定这个方向一起打磨。”

  浙BA的关注度高、影响力大,同时正能量故事不断,正是今年不少卷子上都能看到这一元素的重要原因。

  又比如,今年余姚地区的期末语文试卷,三则材料围绕“浙BA:从球场到生活,从文化到经济”,要求学生根据材料进行答题。

  不仅语文学科,浙江各区县的试卷里都出现了浙BA元素,此前有网友晒出数学卷子中的试题,题目背景就是“十一期间,小郑同学观看了苍南队与绍兴队的比赛……”由此展开计算;还有数学题由浙BA引入概率等问题。

  还有网友晒出温州五年级的科学试卷,浙BA赛场上还有很多与身体健康息息相关的科学奥秘。

  其实,就算老师没出题,已经有很多学生在作文中提到浙BA了。

  开头视频中提到的卷子,有网友透露是丽水地区的初中语文试卷,但确切的出处鹿姐姐还没有找到,大家如果有相关线索,欢迎评论区留言分享!

  (本文图片除特别标注外,均源自网络)

标签: 编辑:
相关新闻